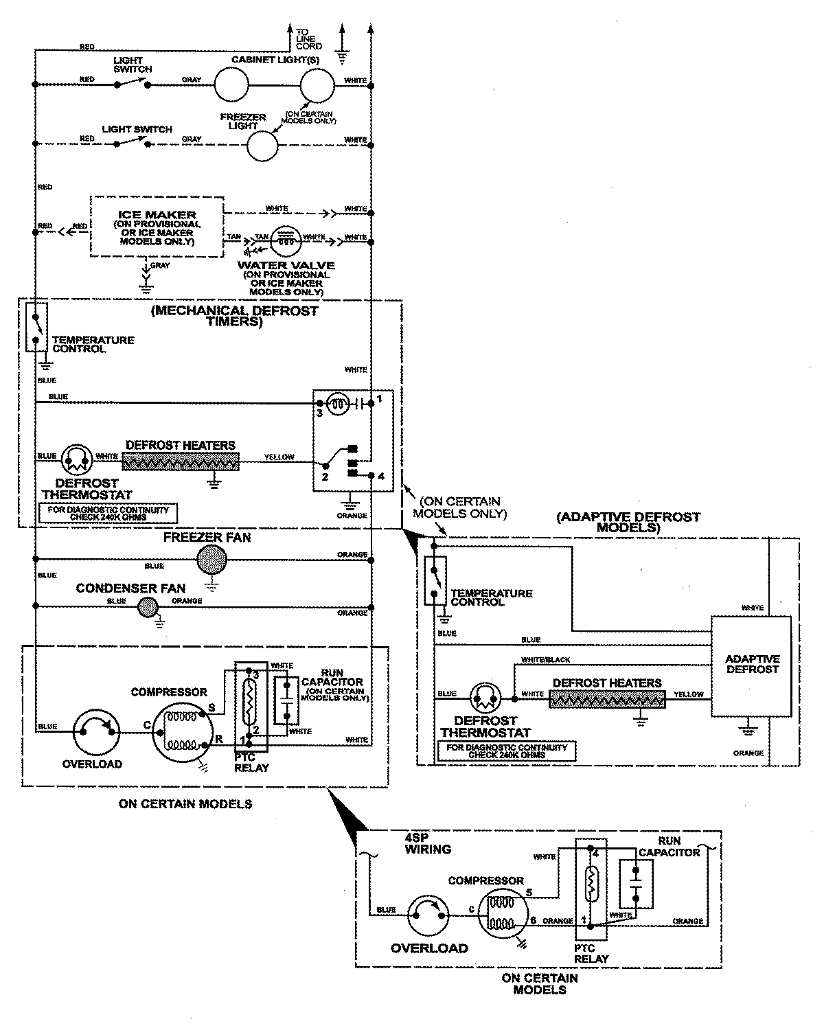
MTB2456FEW 10 – WIRING INFORMATIONadmin2025-04-26T12:10:39+00:00MTB2456FEW 10 – WIRING INFORMATION ProductsPositionProductNIMAY 15002787