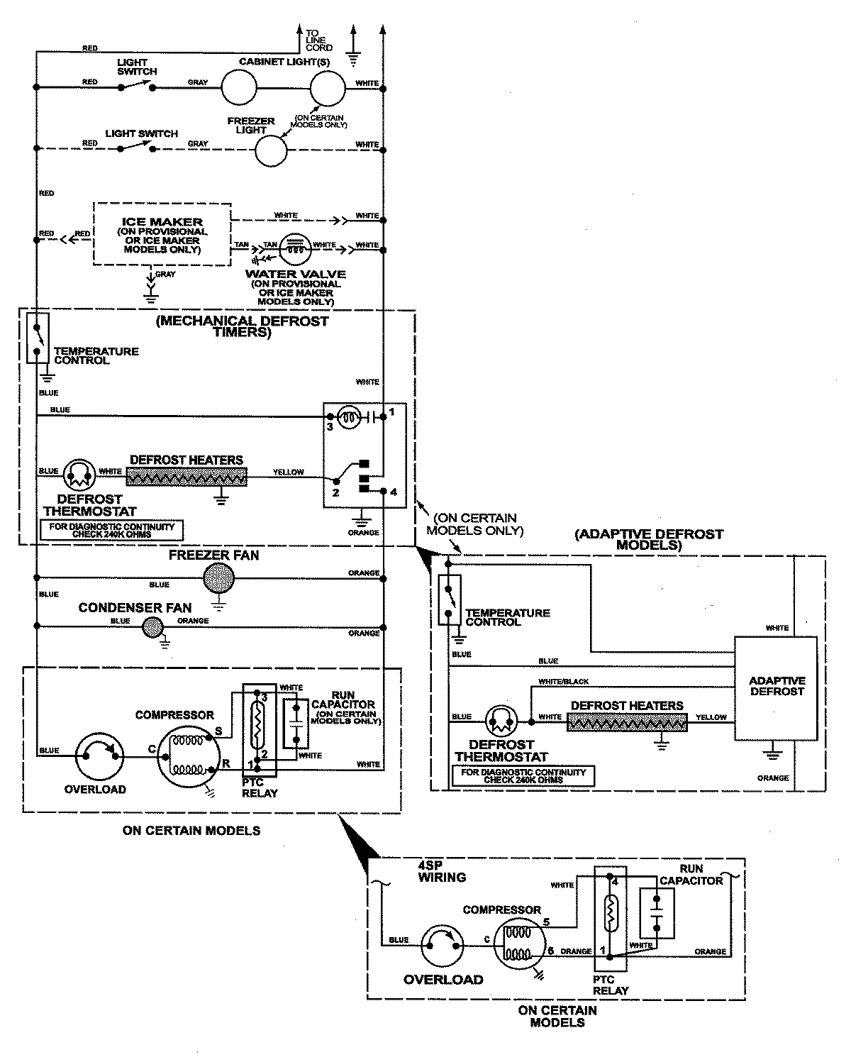
MTB2656FEW 10 – WIRING INFORMATIONadmin2025-04-26T11:36:00+00:00MTB2656FEW 10 – WIRING INFORMATION ProductsPositionProductNIMAY 15002787