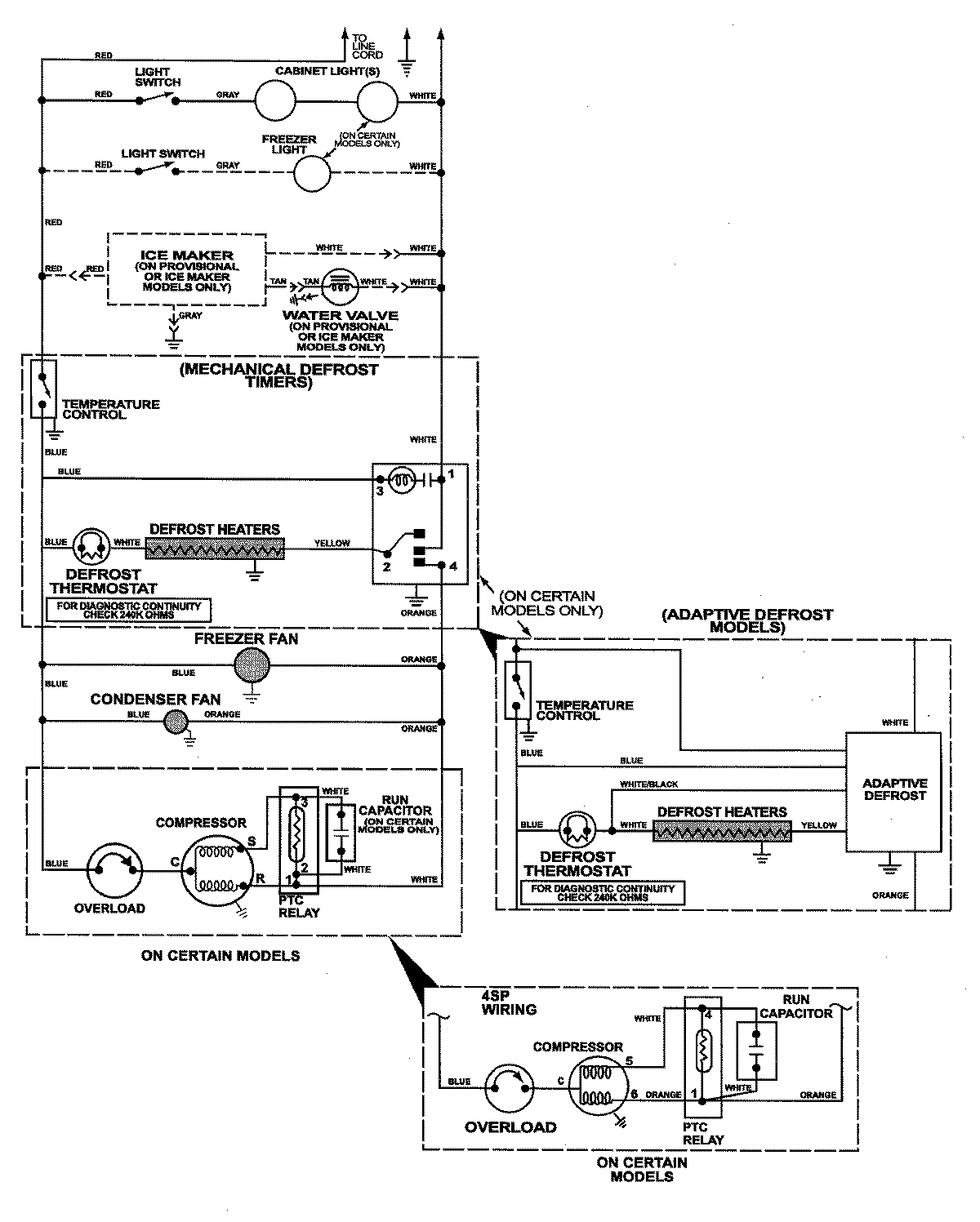
MTB2656GEB 11 – WIRING INFORMATIONadmin2025-04-26T12:11:28+00:00MTB2656GEB 11 – WIRING INFORMATION ProductsPositionProductNIMAY 15002787