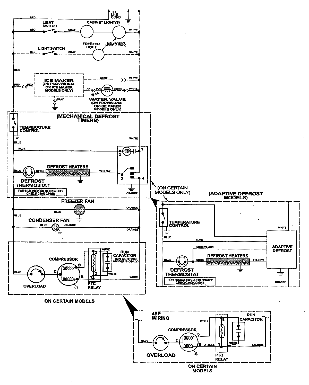
MTF1956GEB 13 – WIRING INFORMATIONadmin2025-04-26T12:13:46+00:00MTF1956GEB 13 – WIRING INFORMATION ProductsPositionProductNIMAY 15002787