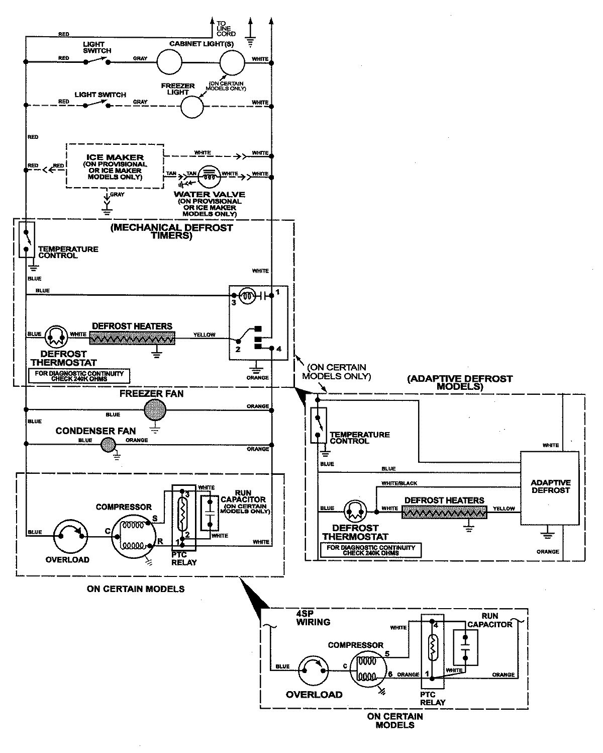
MTF1972HRB 11 – WIRING INFORMATIONadmin2025-04-26T12:11:39+00:00MTF1972HRB 11 – WIRING INFORMATION ProductsPositionProductNIMAY 15002787