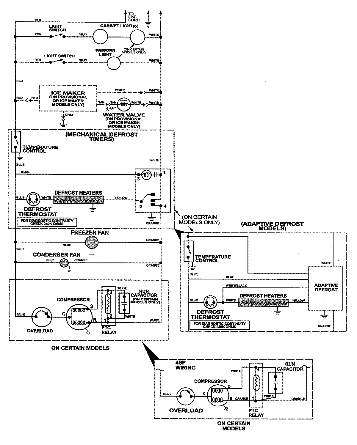
MTF1976HRB 11 – WIRING INFORMATIONadmin2025-04-26T12:13:24+00:00MTF1976HRB 11 – WIRING INFORMATION ProductsPositionProductNIMAY 15002787