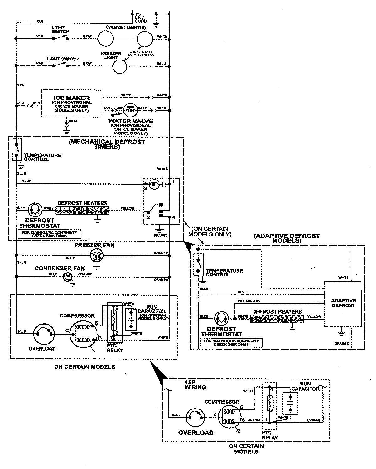
MTF2156GEB 12 – WIRING INFORMATIONadmin2025-04-26T12:13:40+00:00MTF2156GEB 12 – WIRING INFORMATION ProductsPositionProductNIMAY 15002787