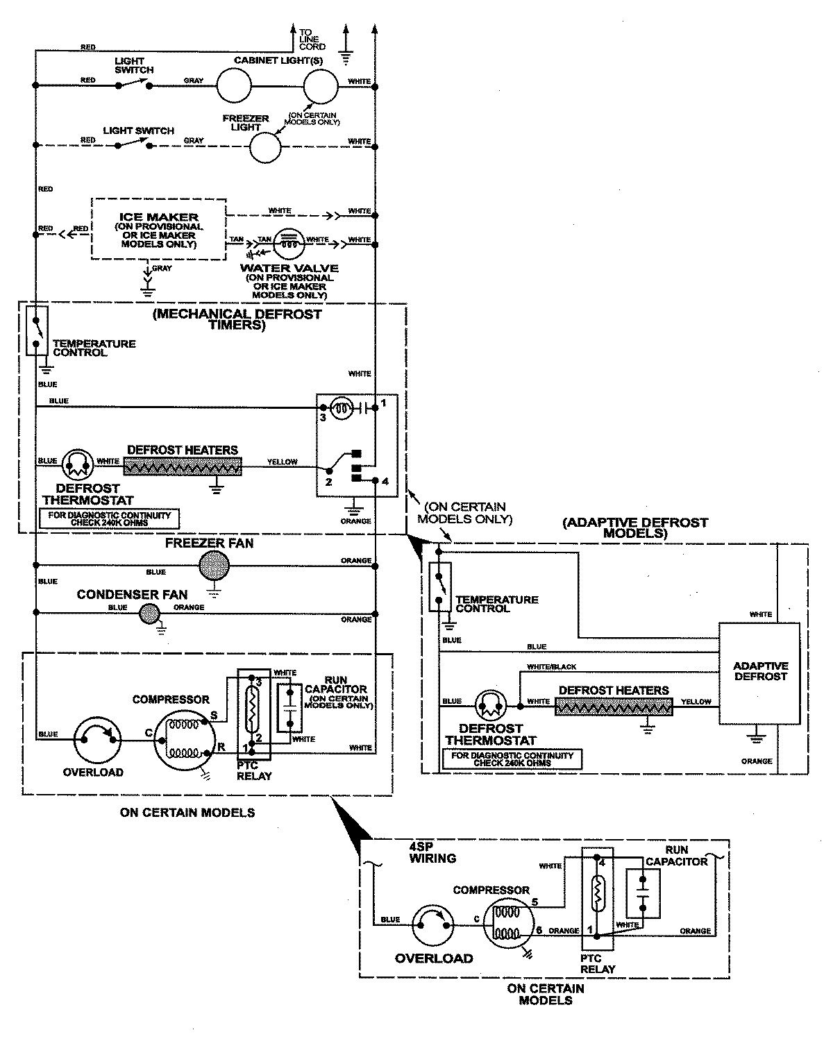
MTF2156GES 12 – WIRING INFORMATIONadmin2025-04-26T12:14:44+00:00MTF2156GES 12 – WIRING INFORMATION ProductsPositionProductNIMAY 15002787