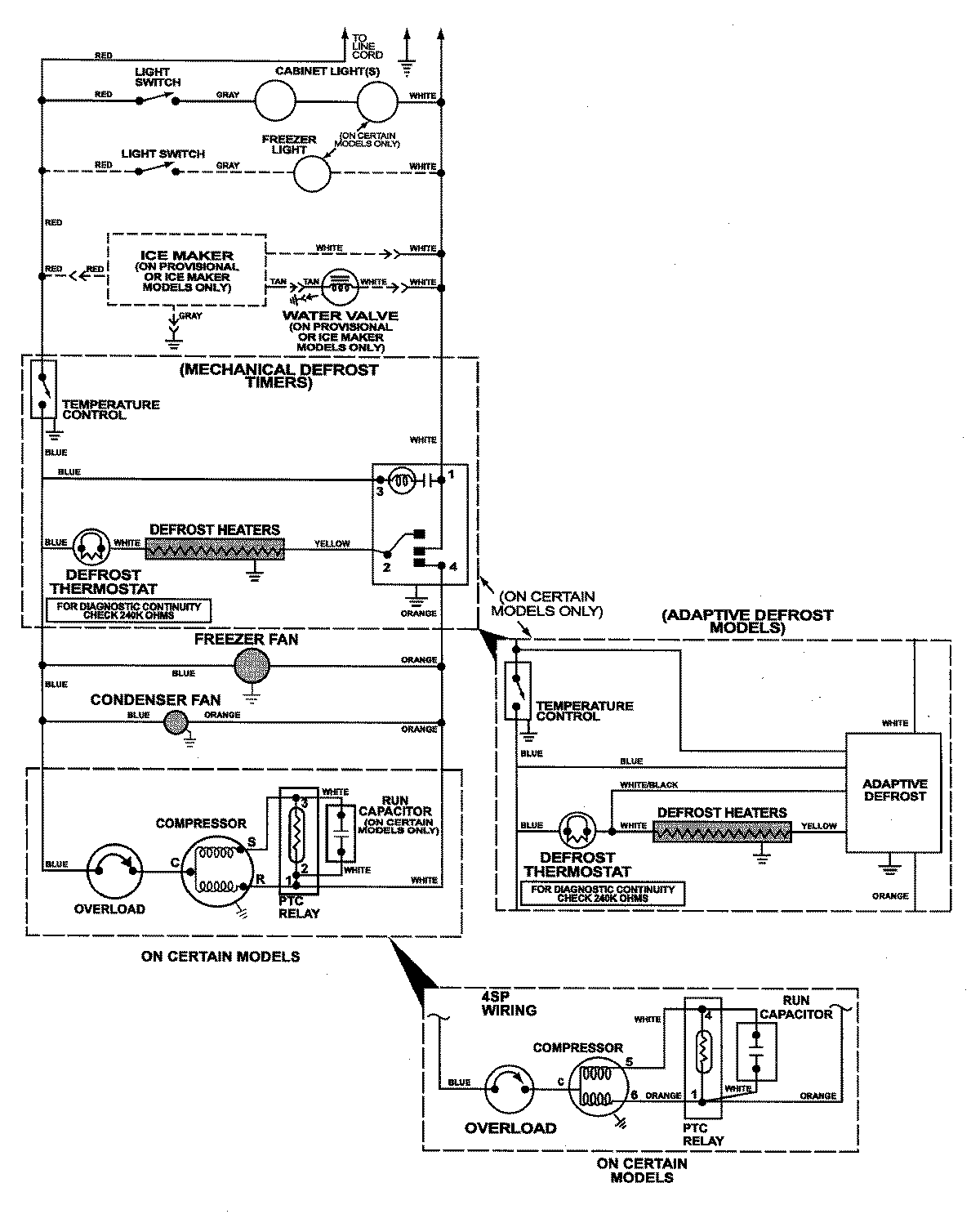
MTF2156GEW 12 – WIRING INFORMATIONadmin2025-04-26T12:12:52+00:00MTF2156GEW 12 – WIRING INFORMATION ProductsPositionProductNIMAY 15002787