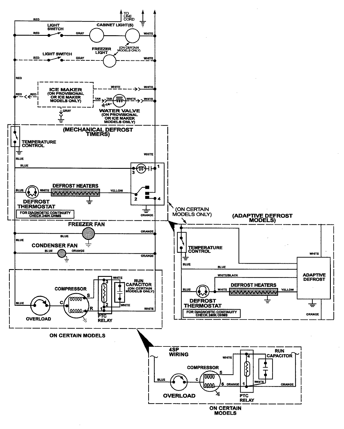
MTF2172HRB 11 – WIRING INFORMATION

MTF2172HRB 11 – WIRING INFORMATION

Products

PositionProduct
NIMAY 15002787