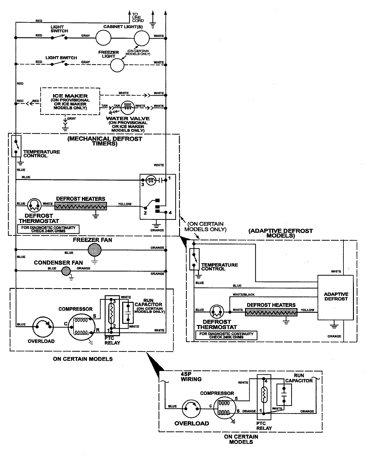
MTF2176HRB 11 – WIRING INFORMATIONadmin2025-04-26T12:12:24+00:00MTF2176HRB 11 – WIRING INFORMATION ProductsPositionProductNIMAY 15002787