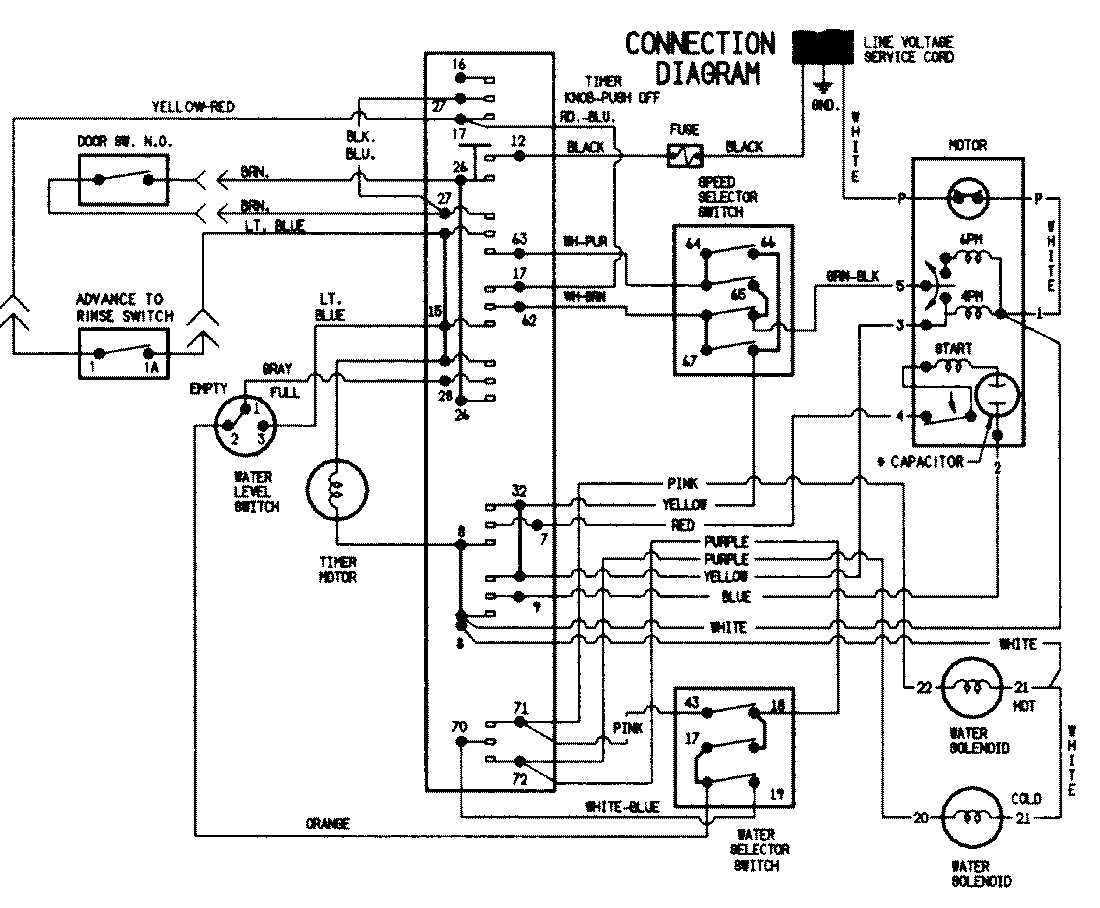
PAV2000GGE 07 – WIRING INFORMATIONadmin2025-04-26T09:05:28+00:00PAV2000GGE 07 – WIRING INFORMATION ProductsPositionProductNIMAY 15002157