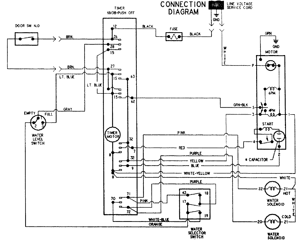
PAV2200AGW 07 – WIRING INFORMATIONadmin2025-04-26T09:05:38+00:00PAV2200AGW 07 – WIRING INFORMATION ProductsPositionProductNIWIRING INFORMATION