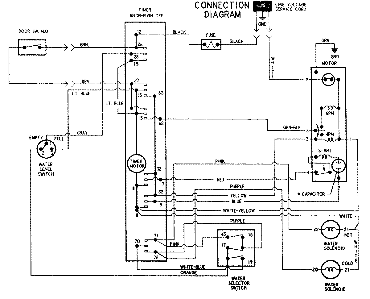
PAV2200ARW 07 – WIRING INFORMATIONadmin2025-04-26T09:05:16+00:00PAV2200ARW 07 – WIRING INFORMATION ProductsPositionProductNIWIRING INFORMATION