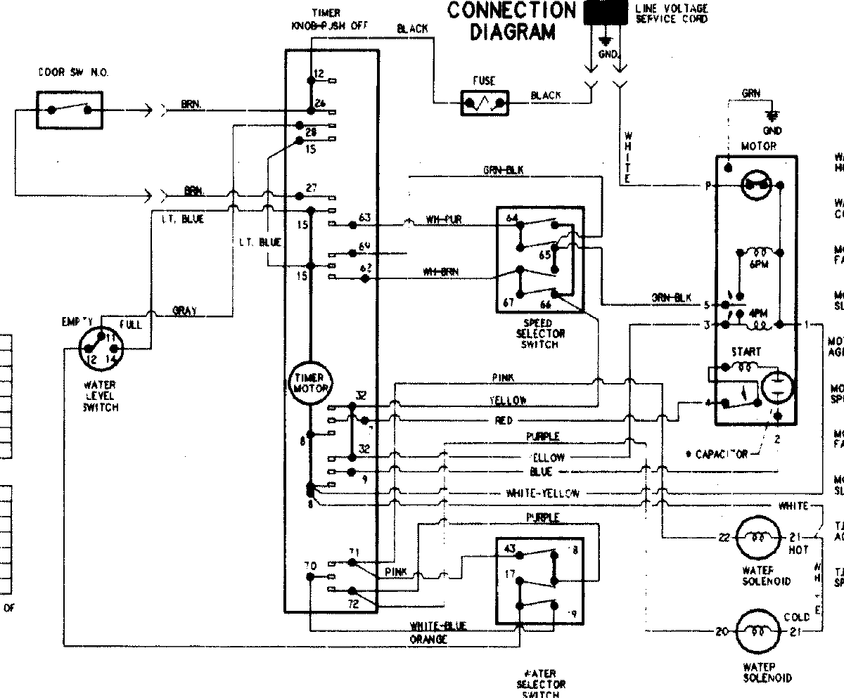
PAV3300AGW 10 – WIRING INFORMATIONadmin2025-04-26T09:37:30+00:00PAV3300AGW 10 – WIRING INFORMATION ProductsPositionProductNIMAY 15003200