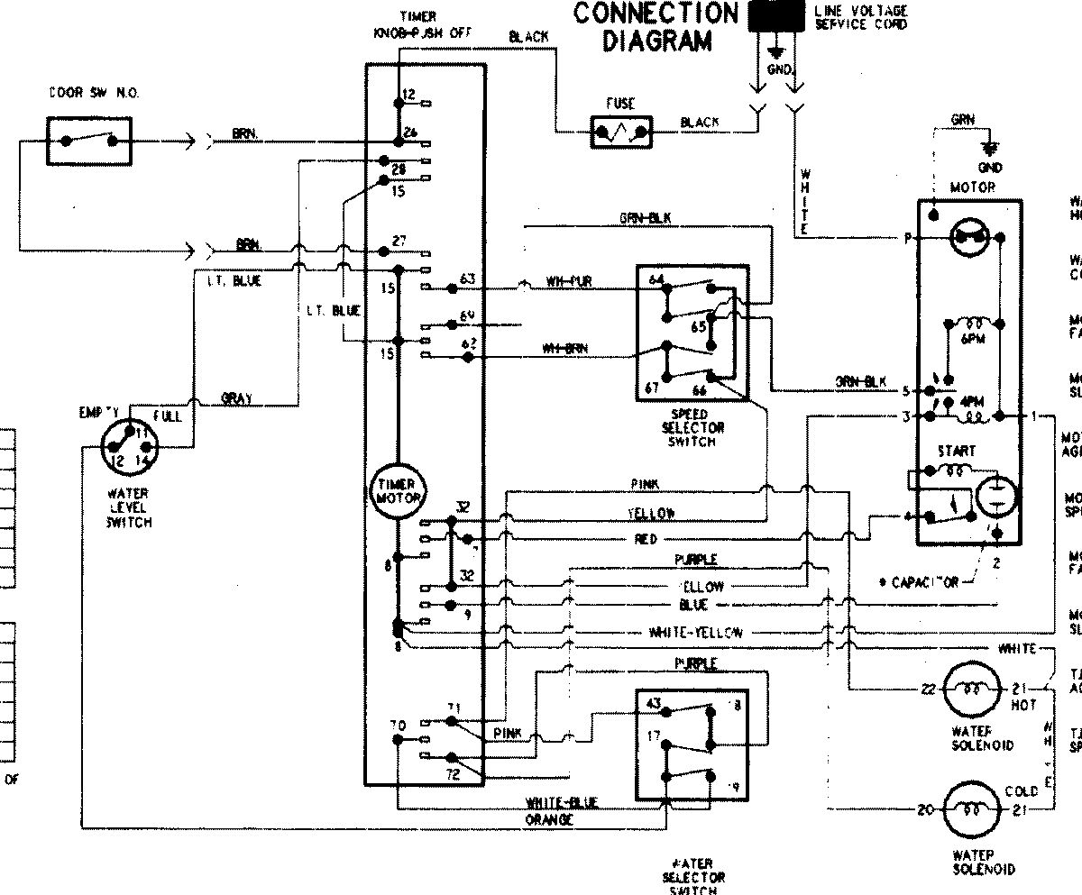
PAV3300AKW 10 – WIRING INFORMATIONadmin2025-04-26T09:37:36+00:00PAV3300AKW 10 – WIRING INFORMATION ProductsPositionProductNIMAY 15003200