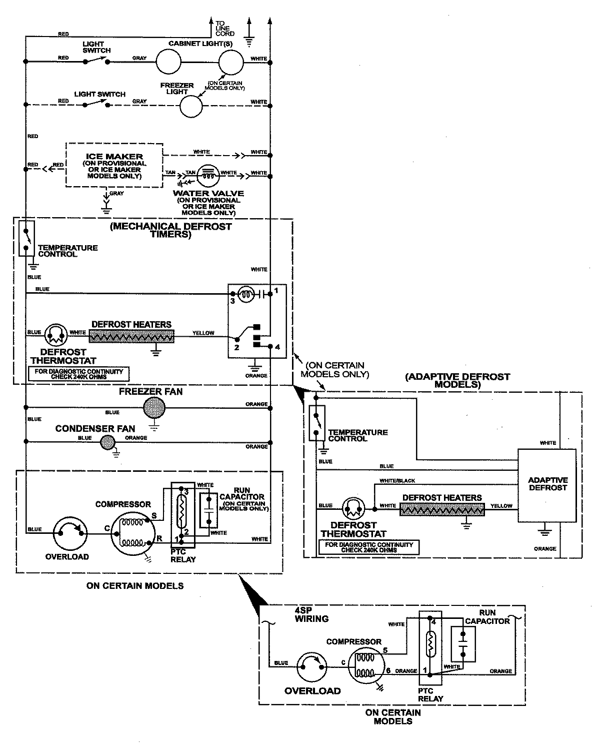
PTB1551FRQ 09 – WIRING INFORMATIONadmin2025-04-26T09:05:24+00:00PTB1551FRQ 09 – WIRING INFORMATION ProductsPositionProductNIMAY 15002787