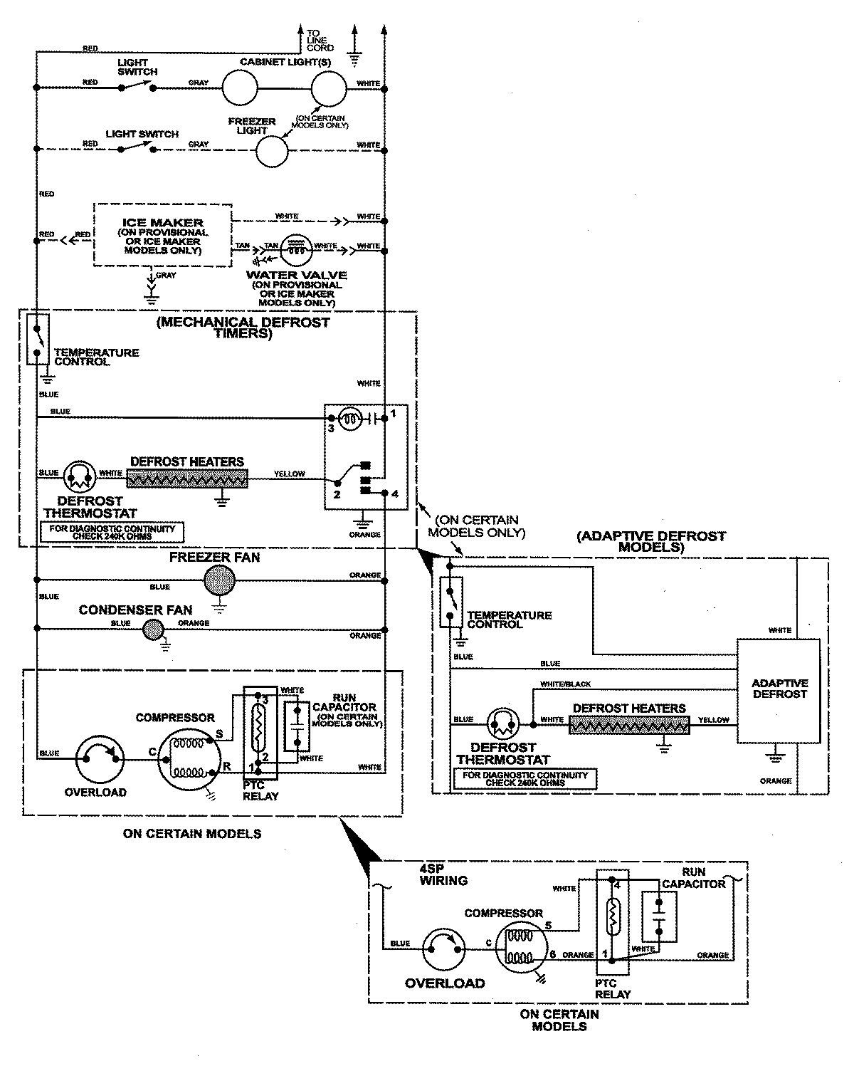
PTB1551GRQ 13 – WIRING INFORMATIONadmin2025-04-26T09:06:00+00:00PTB1551GRQ 13 – WIRING INFORMATION ProductsPositionProductNIMAY 15002787