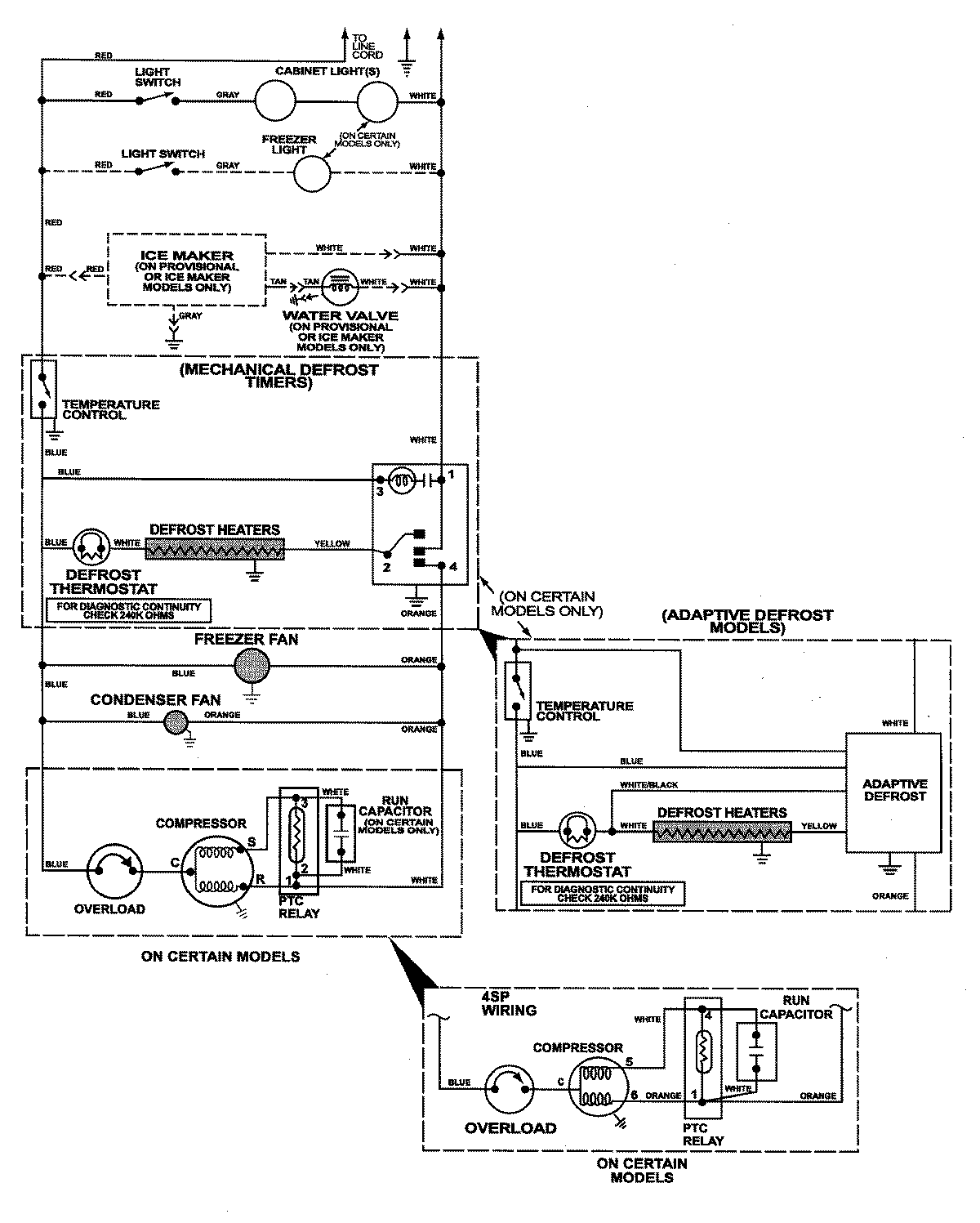
PTB1553FRW 10 – WIRING INFORMATIONadmin2025-04-26T09:05:30+00:00PTB1553FRW 10 – WIRING INFORMATION ProductsPositionProductNIMAY 15002787