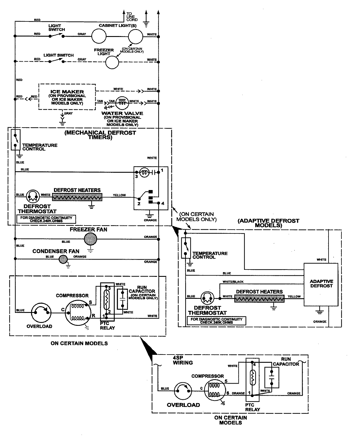
PTB1553GRW 14 – WIRING INFORMATION

PTB1553GRW 14 – WIRING INFORMATION

Products

PositionProduct
NIMAY 15002787