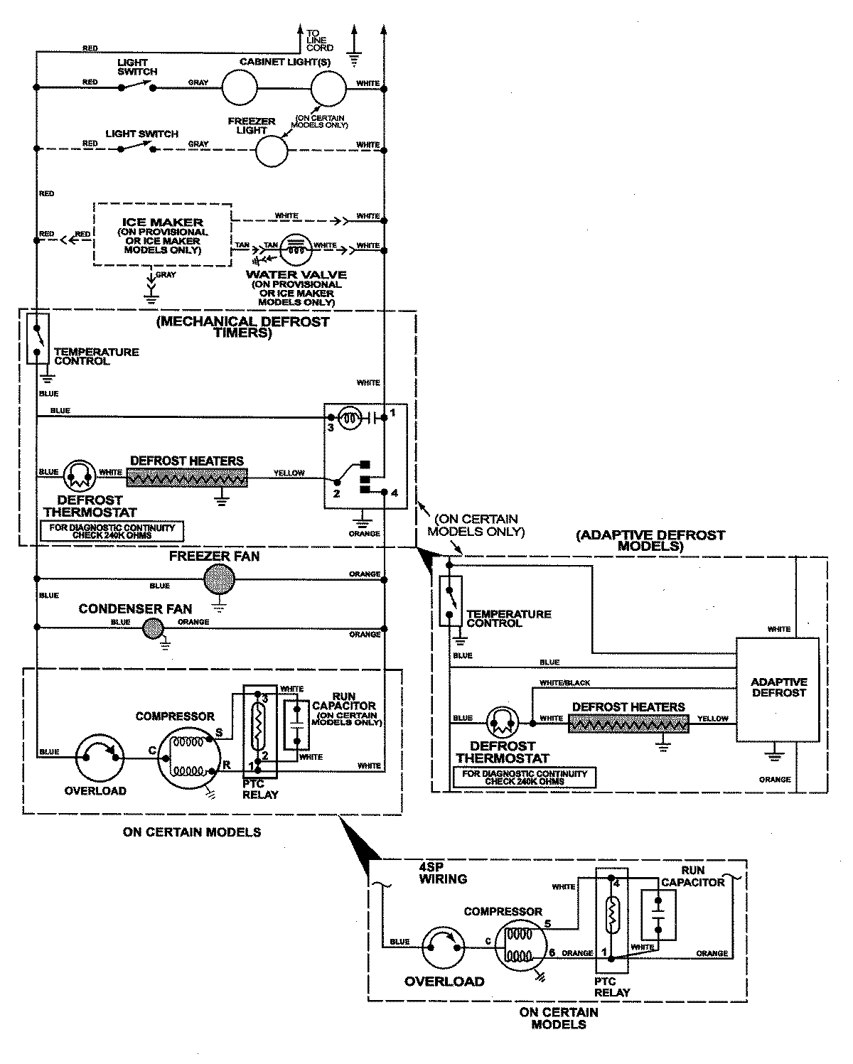
PTB1753GRQ 12 – WIRING INFORMATIONadmin2025-04-26T09:06:39+00:00PTB1753GRQ 12 – WIRING INFORMATION ProductsPositionProductNIMAY 15002787