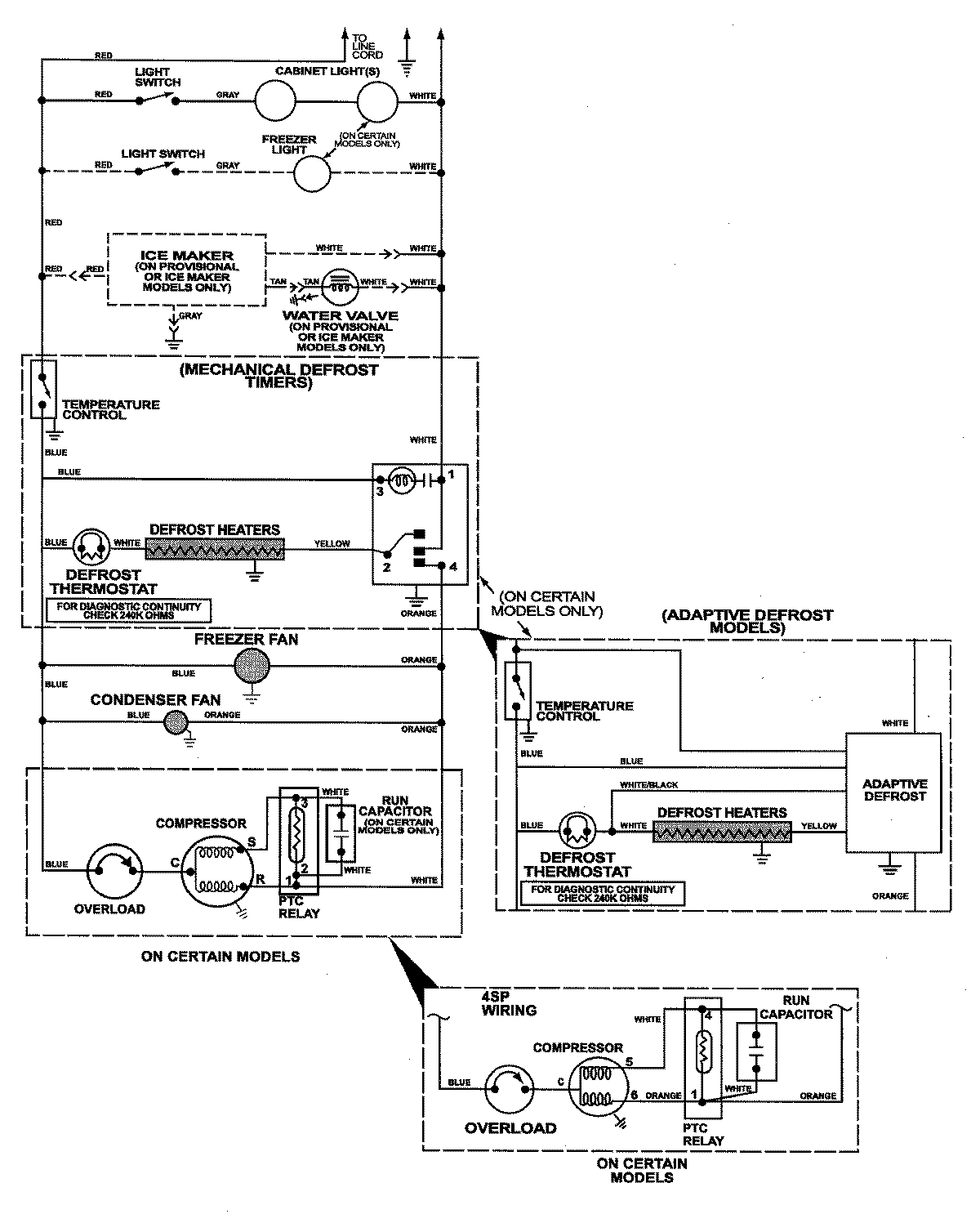
PTB19BBGRB 12 – WIRING INFORMATIONadmin2025-04-26T09:07:11+00:00PTB19BBGRB 12 – WIRING INFORMATION ProductsPositionProductNIMAY 15002787