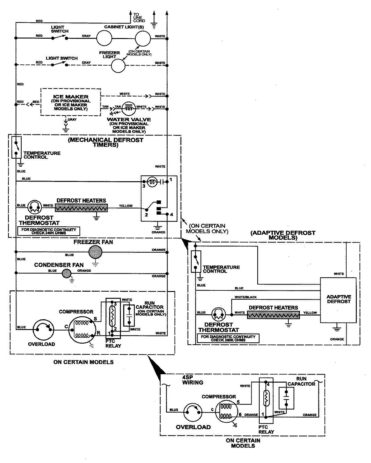
PTB19BBGRQ 12 – WIRING INFORMATIONadmin2025-04-26T09:06:42+00:00PTB19BBGRQ 12 – WIRING INFORMATION ProductsPositionProductNIMAY 15002787