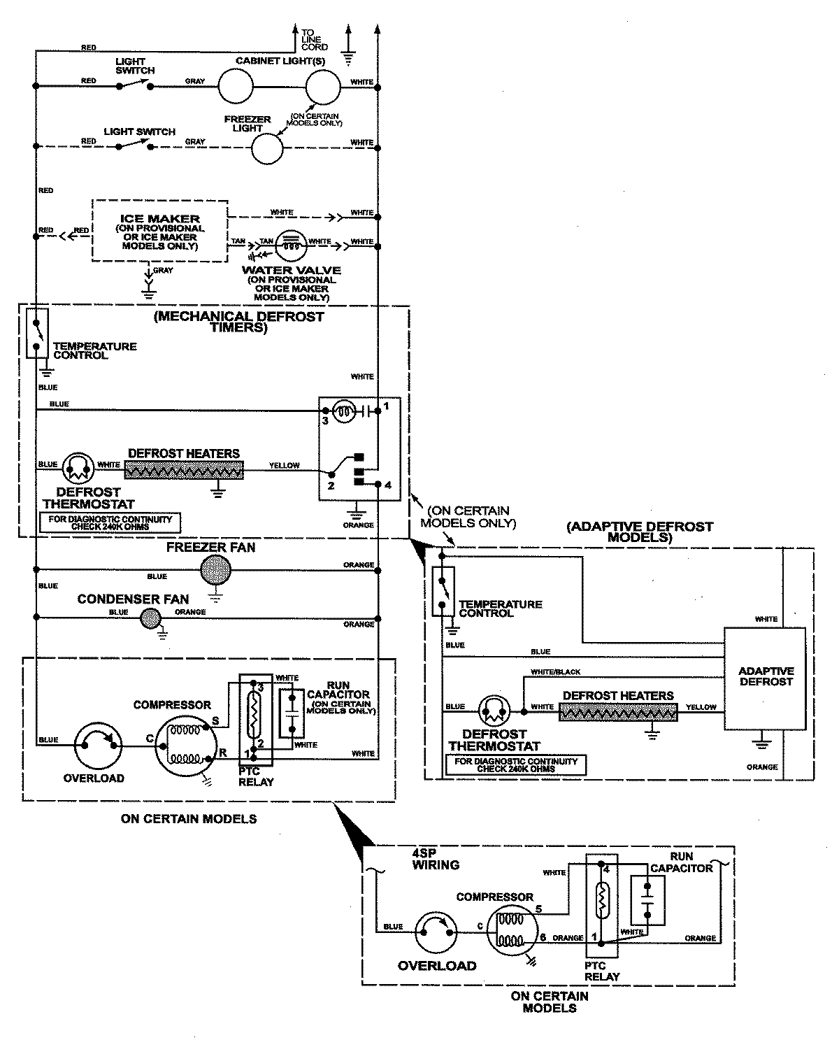
PTB19BBGRW 12 – WIRING INFORMATIONadmin2025-04-26T09:06:15+00:00PTB19BBGRW 12 – WIRING INFORMATION ProductsPositionProductNIMAY 15002787