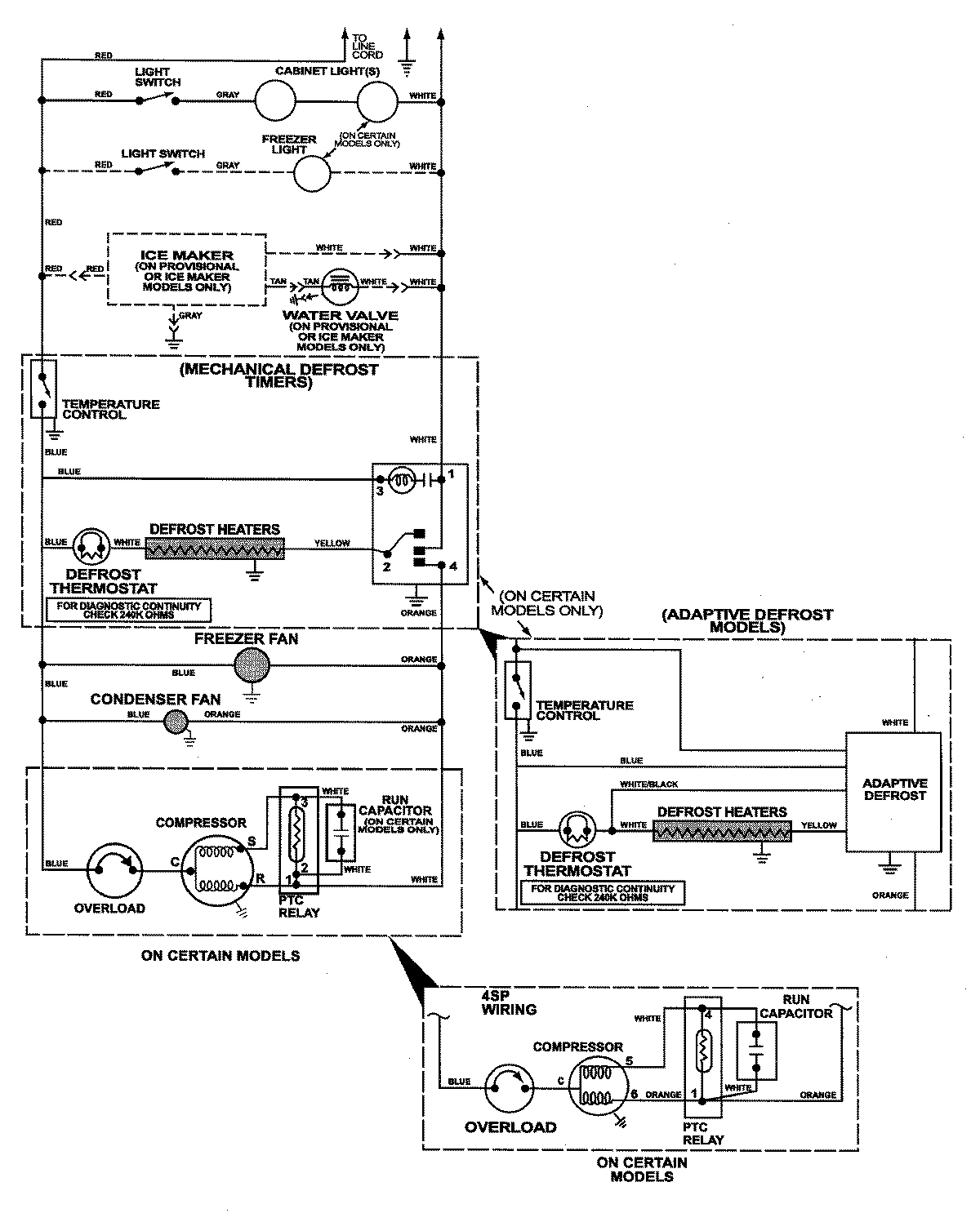
PTB2154FRB 10 – WIRING INFORMATIONadmin2025-04-26T09:06:50+00:00PTB2154FRB 10 – WIRING INFORMATION ProductsPositionProductNIMAY 15002787