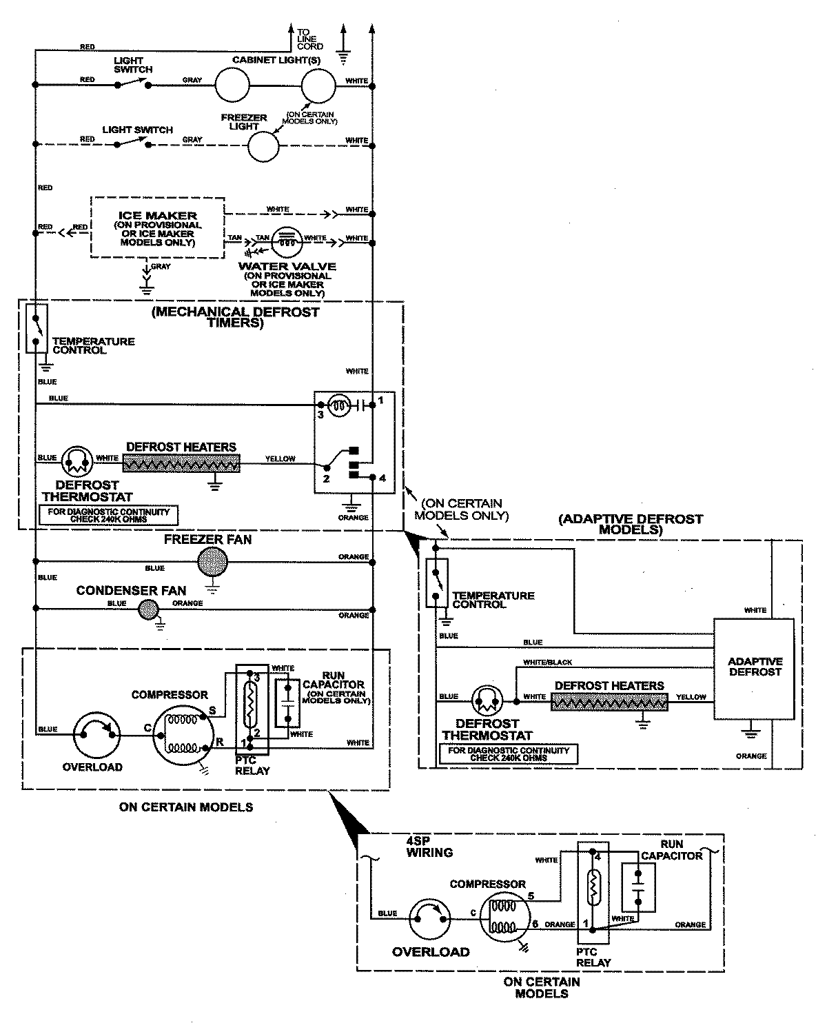
PTB21BBGRQ 12 – WIRING INFORMATIONadmin2025-04-26T09:04:32+00:00PTB21BBGRQ 12 – WIRING INFORMATION ProductsPositionProductNIMAY 15002787