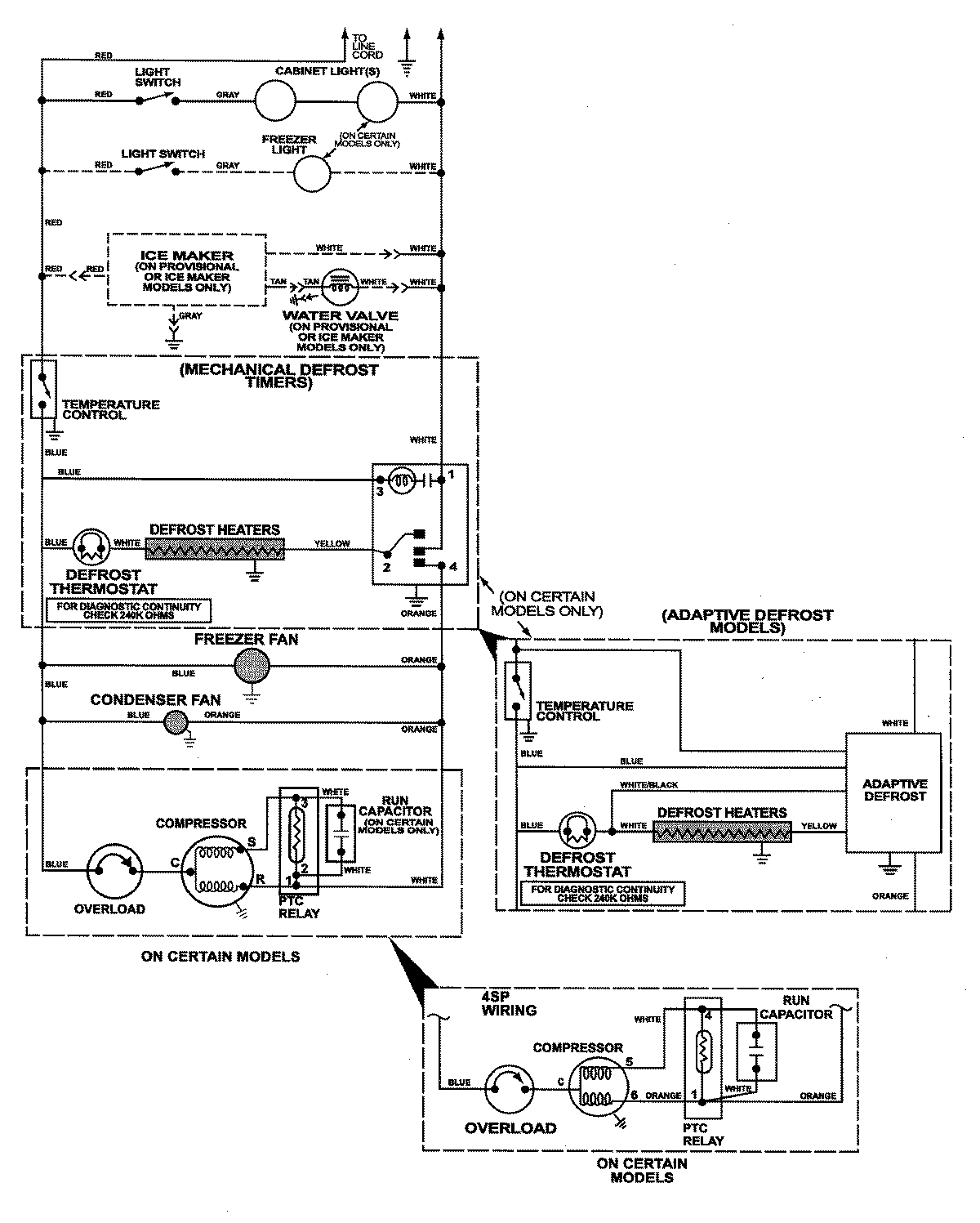
PTB2454GRB 11 – WIRING INFORMATIONadmin2025-04-26T09:06:04+00:00PTB2454GRB 11 – WIRING INFORMATION ProductsPositionProductNIMAY 15002787