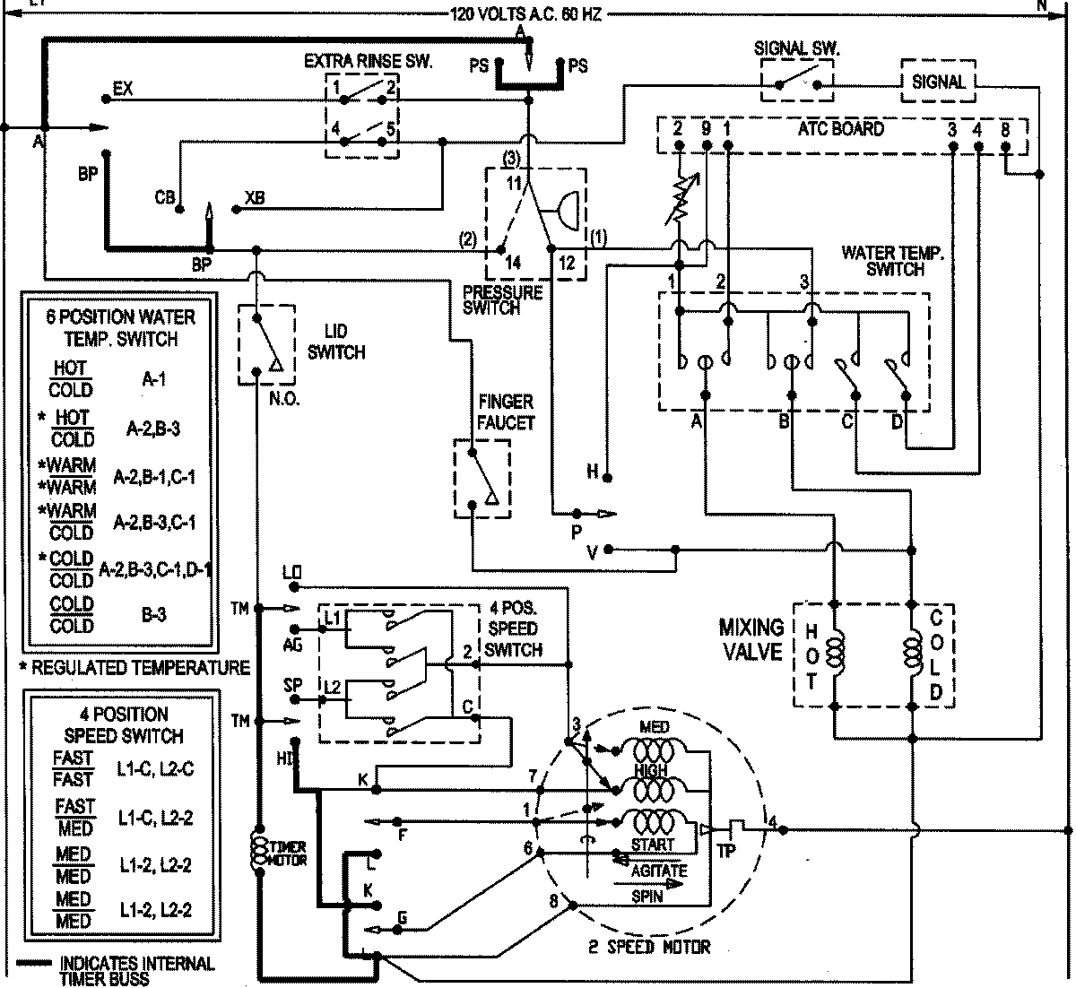
SAV515DAWW 10 – WIRING INFORMATIONadmin2025-04-26T09:06:28+00:00SAV515DAWW 10 – WIRING INFORMATION ProductsPositionProductNIMAY 15003262