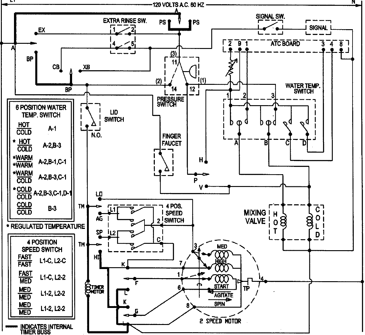
SAV5910AWW 10 – WIRING INFORMATIONadmin2025-04-26T09:06:06+00:00SAV5910AWW 10 – WIRING INFORMATION ProductsPositionProductNIMAY 15003262