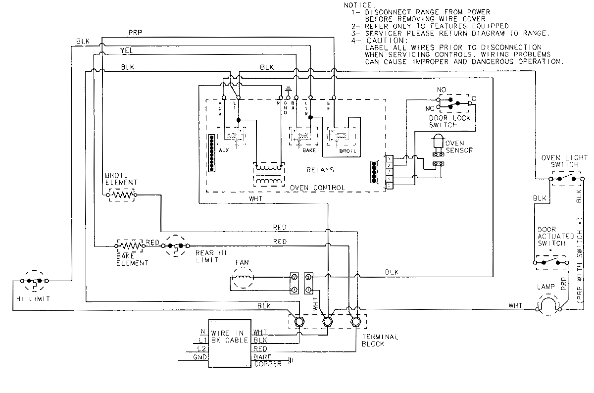
W132B 06 – WIRING INFORMATIONadmin2025-04-26T08:52:51+00:00W132B 06 – WIRING INFORMATION ProductsPositionProductNIMAY 15001717