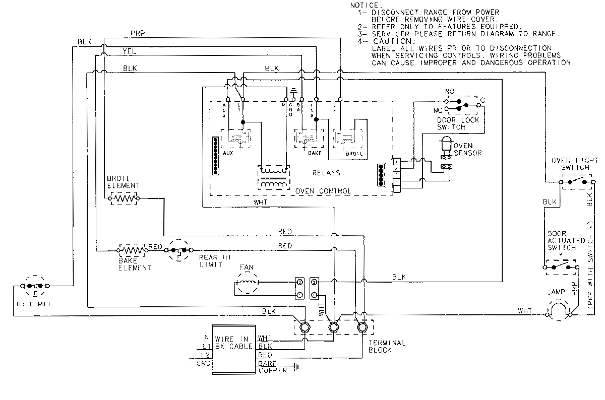
W132W 06 – WIRING INFORMATIONadmin2025-04-26T08:52:38+00:00W132W 06 – WIRING INFORMATION ProductsPositionProductNIMAY 15001717