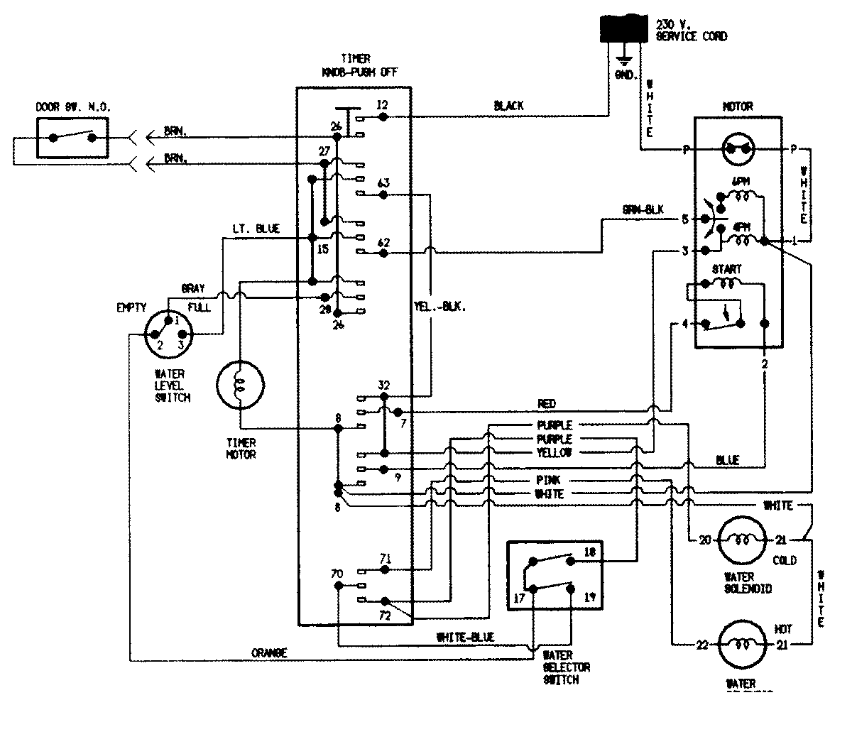
W205KGA 06 – WIRING INFORMATIONadmin2025-04-26T08:53:36+00:00W205KGA 06 – WIRING INFORMATION ProductsPositionProductNIMAY 15001252