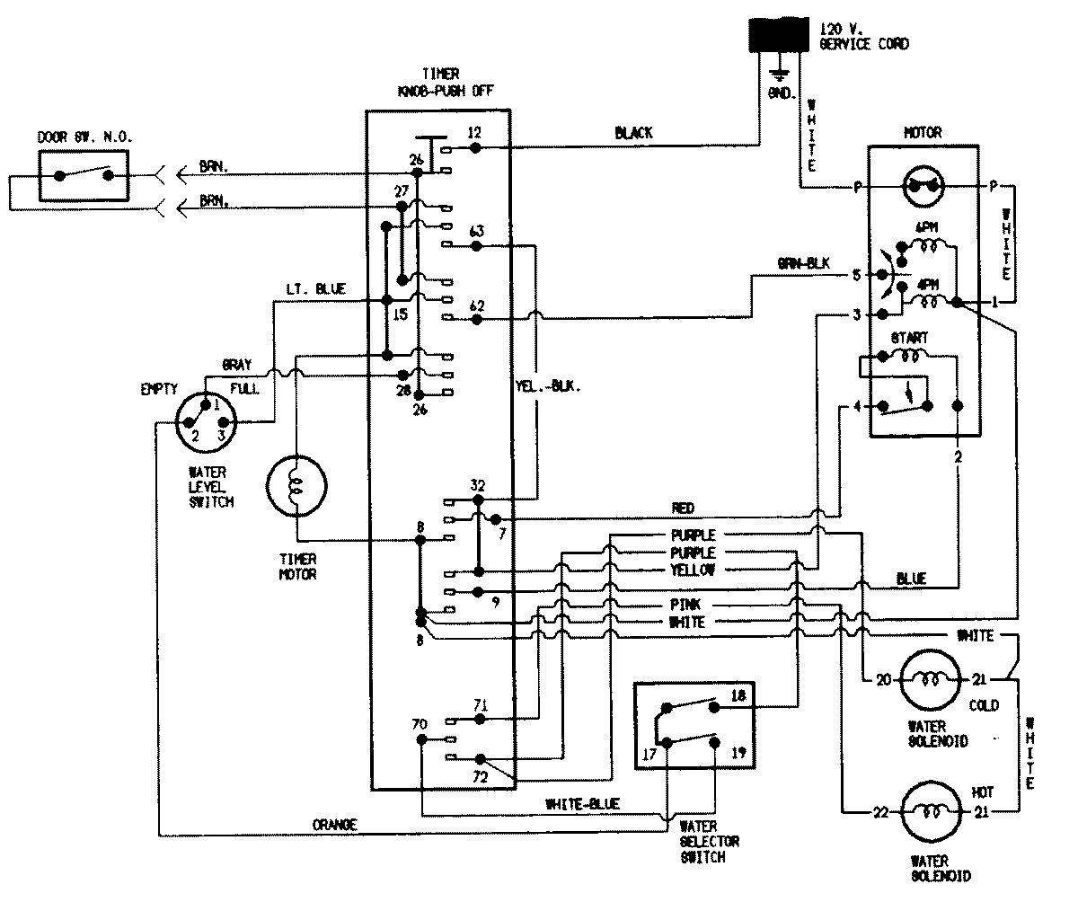
W205KW 07 – WIRING INFORMATIONadmin2025-04-26T08:53:50+00:00W205KW 07 – WIRING INFORMATION ProductsPositionProductNIMAY 15001243