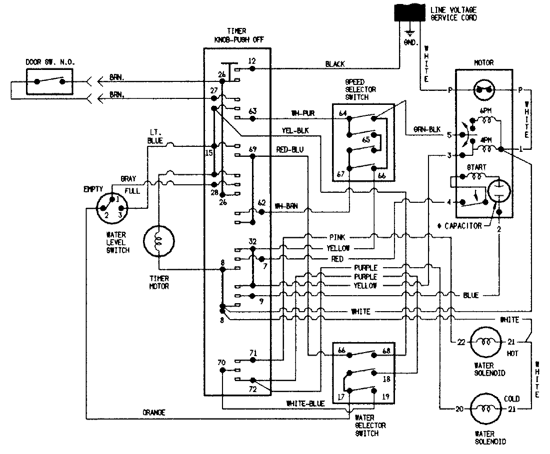
W207KA 06 – WIRING INFORMATIONadmin2025-04-26T08:53:21+00:00W207KA 06 – WIRING INFORMATION ProductsPositionProductNIMAY 15001251