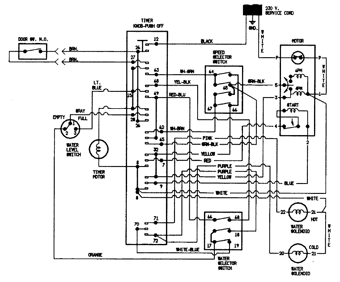
W207KKW 07 – WIRING INFORMATIONadmin2025-04-26T08:53:48+00:00W207KKW 07 – WIRING INFORMATION ProductsPositionProductNIMAY 15001250