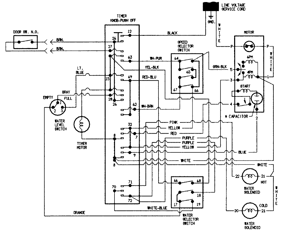
W207KW 07 – WIRING INFORMATIONadmin2025-04-26T08:53:03+00:00W207KW 07 – WIRING INFORMATION ProductsPositionProductNIMAY 15001251