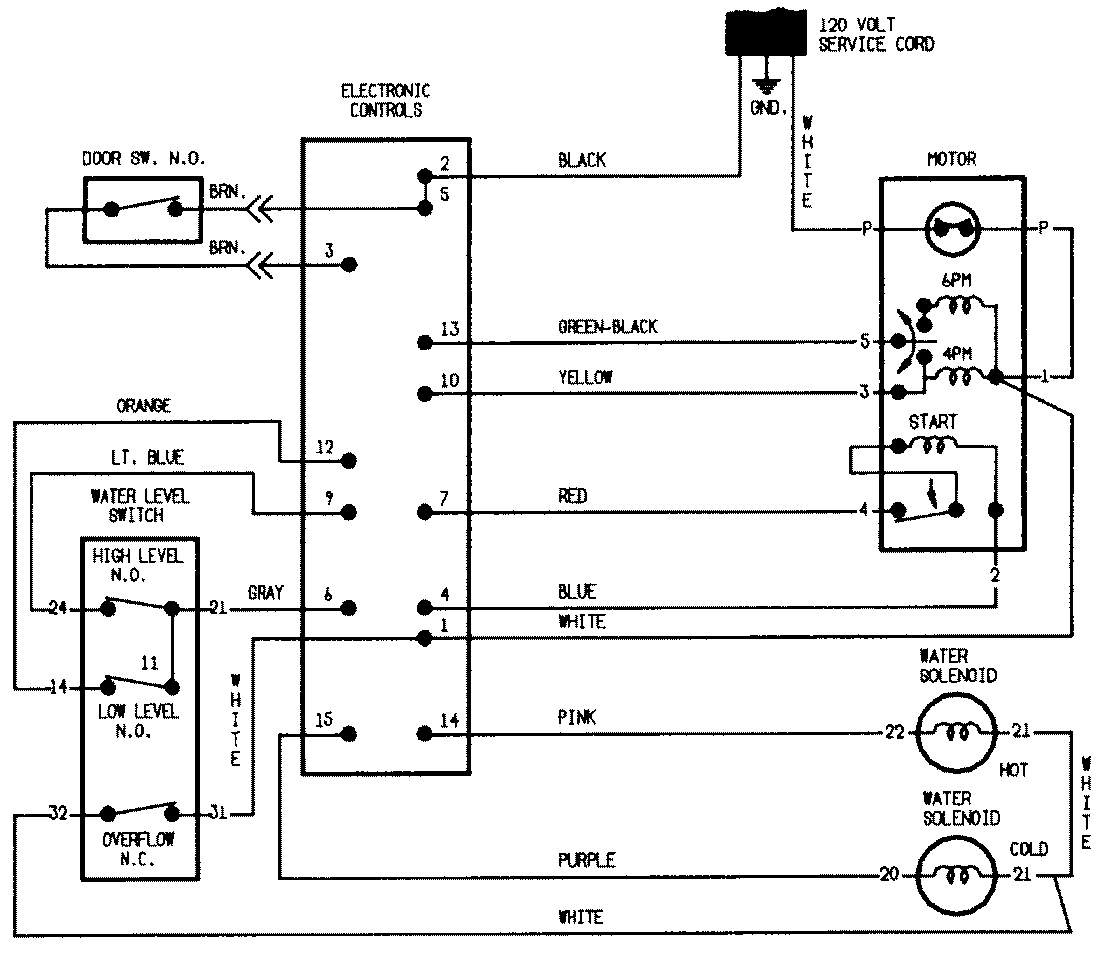
W209KA 07 – WIRING INFORMATIONadmin2025-04-26T08:53:34+00:00W209KA 07 – WIRING INFORMATION ProductsPositionProductNIMAY 15001248