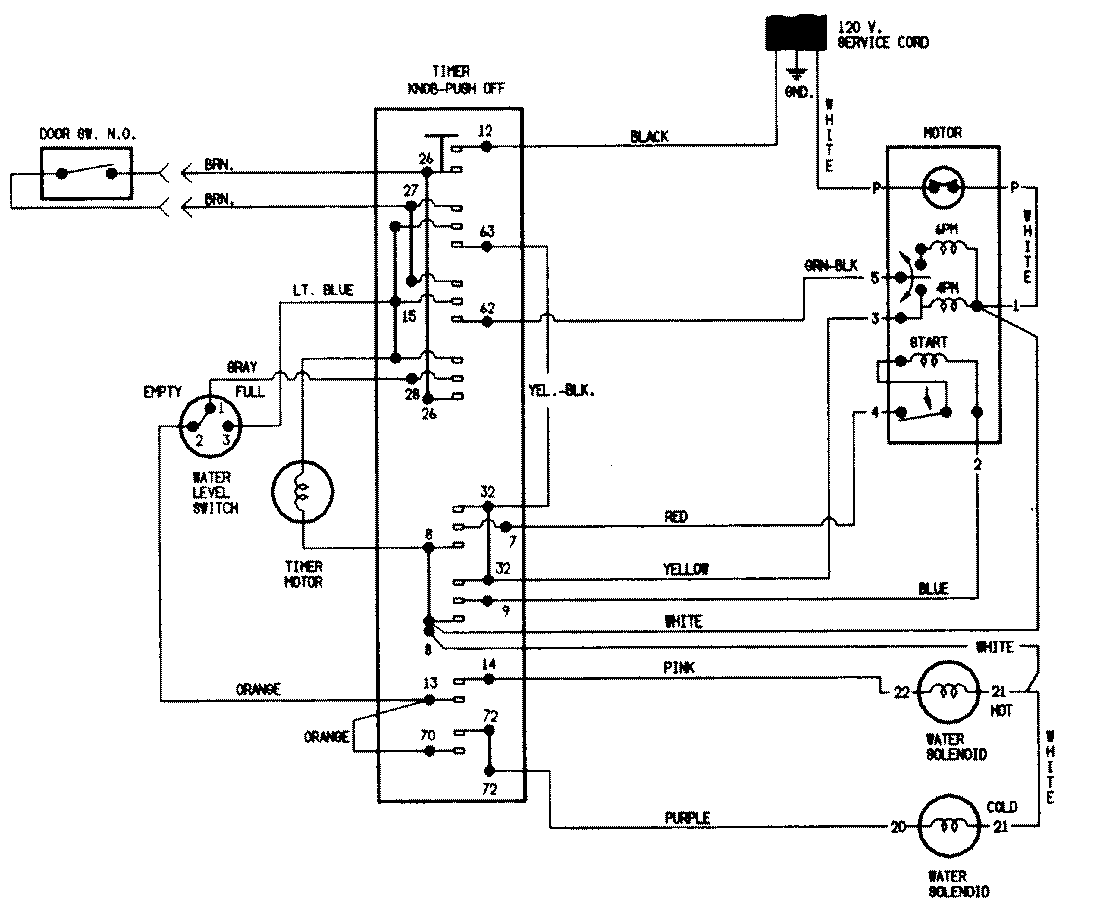
W224LV 08 – WIRING INFORMATIONadmin2025-04-26T08:48:41+00:00W224LV 08 – WIRING INFORMATION ProductsPositionProductNIMAY 15001240NIMAY 15001894