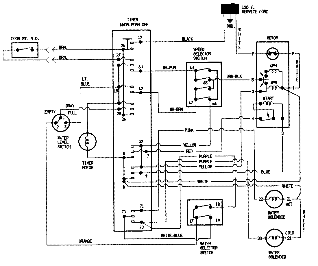
W226LM 07 – WIRING INFORMATIONadmin2025-04-26T08:48:50+00:00W226LM 07 – WIRING INFORMATION ProductsPositionProductNIMAY 15001242NIMAY 15001896